文献解读
文献背景
尽管纳米粒子(NPs)在生物成像、药物输送、疫苗和癌症免疫治疗等方面具有潜在广泛的应用前景,但由于其在临床试验中的表现效果不甚理想,已在市场上获得批准的纳米药物数量仍低于预期。这种巨大差距的部分原因是缺乏对患者体内的纳米生物层面的了解。当纳米药物进入人体时,不可避免地会与体液中的生物分子相互作用,在其表面形成 “蛋白冠”(PC)。越来越多的证据表明,PC对纳米药物在体内的生物分布、生物利用度和生物转化具有重要影响。因此,了解PC的形成和生物学作用是纳米药物安全有效临床应用的重要一步。
PC的形成可能受到许多因素的影响,例如生物体液中纳米颗粒和蛋白质种类的理化性质。PC的蛋白质组学指纹图谱为疾病的早期诊断、进展和预测提供线索。先前的研究表明,从不同供体获得的人血浆样本可以差异调节PC的成分,从而影响对NPs的生理反应。因此,个性化PC的概念(指在患者或健康个体中定制生成的PC)被提出,用于开发精密纳米医学。然而,决定PC形成和纳米药物随后体内行为的关键因素仍然知之甚少。代谢物,尤其是脂质,会吸附在NPs表面,但这种相互作用对PC形成的生物学意义尚不清楚。本文章探讨代谢物如何驱动PC的形成并影响纳米药物的体内命运,特别是在血清代谢物水平异常的相关疾病患者中。
基本信息

题目:Cholesterol modulates the physiological response to nanoparticles by changing the composition of protein corona
期刊:Nature Nanotechnology
IF:38.3
PMID: 37537273
DOI:10.1038/s41565-023-01455-7
通讯作者:徐承超,王继刚
作者单位:中国中医科学院中药研究所
索莱宝合作产品:
|
货号 |
名称 |
|
BC1980 |
总胆固醇含量 检测试剂盒 |
摘 要
生物体液中的纳米颗粒(NP)形成一层称为蛋白冠的生物分子。蛋白冠已被证明可以决定NP的生物学特性和体内命运,但代谢物(尤其是与疾病相关的小分子)是否以及如何调节蛋白冠并随后影响纳米粒子在体内的命运尚不清楚。此研究报告胆固醇对蛋白冠产生的影响以及随后的影响。研究发现,高胆固醇水平(如高胆固醇血症)会通过改变蛋白质与纳米粒子的结合亲和力,导致载脂蛋白富集和补体蛋白减少的蛋白冠。与正常蛋白冠相比,胆固醇介导的蛋白冠可以诱导巨噬细胞对纳米颗粒产生更强的炎症反应,并通过增强脂蛋白受体的识别来促进肝细胞对纳米颗粒的细胞摄取。体内生物分布测定结果表明,与健康小鼠相比,高胆固醇血症小鼠的纳米颗粒更容易被递送至肝脏、脾脏和大脑,而不太可能被递送至肺部。研究结果表明,代谢组谱是影响纳米药物的目标功效和安全性的未开发因素,这提供了一种通过利用与疾病相关的代谢物来开发个性化纳米药物的方法。
研究内容及结果
1、胆固醇对蛋白冠形成的影响
作为一种必需的代谢物,胆固醇在膜组织和信号转导中起着至关重要的作用。胆固醇代谢失调与多种人类疾病有关,例如心血管疾病、神经退行性疾病和癌症。为研究胆固醇对NP上PC形成的影响,是否可能会导致纳米药物对高胆固醇血症患者产生个体化效应。本研究选择了两种有前途的纳米材料——二氧化硅纳米粒子(SNP)和金纳米粒子,它们在纳米医学中具有广泛的应用。首先使用定义的系统测试了胆固醇在PC形成中的作用(图1a)。将NP与补充胆固醇的胎牛血清(FBS)或正常FBS一起孵育,然后收集NP上形成的PC进行分析。电泳和蛋白质定量结果均表明,过量的胆固醇会以剂量依赖性方式降低PC含量(图1b、c和扩展数据图1a-d)。使用脂质体也进行了类似的观察(补充图1)。为了在更具临床相关性的环境中证实该结果,收集了来自志愿者的三份具有不同胆固醇浓度(4.4mM、5.6mM和7.2mM)的人血清样本进行分析,发现了类似的趋势(图1d、e和扩展数据图1e)。接下来,通过透射电子显微镜(TEM)直接观察裸露的纳米粒子和涂有来自正常FBS(Nor-PC)或含有高浓度(15.3mM)胆固醇的FBS(Cho-PC)的PC的纳米粒子(图1f)和冷冻TEM(扩展数据图2a)。很明显,胆固醇确实降低了纳米颗粒的冠层厚度。对于AuNPs和SNPs的裸露的NPs、NPs-Nor-PC和NPs-Cho-PC的TEM尺寸和流体动力学直径也支持了这一点(扩展数据图2b-d)。
由于随着胆固醇浓度的增加,更多的胆固醇被SNP吸收(扩展数据图2e),接下来通过改变胆固醇蛋白或胆固醇-NP相互作用来研究胆固醇对PC形成的影响。为此,进行了竞争实验(扩展数据图3a)。一方面,用胆固醇对纳米粒子进行预处理,明显减少了纳米粒子表面吸附的蛋白质数量;另一方面,高浓度胆固醇对PC形成的抑制作用通过用正常FBS中的蛋白质预先占据NP而部分逆转(图1g,h)。因此,胆固醇-蛋白质和胆固醇-纳米颗粒相互作用都会影响纳米生物界面中纳米颗粒上蛋白质的吸附。综上所述,血清中的胆固醇是个性化PC形成的关键因素。

图1|剖析胆固醇介导的PC形成

图2|胆固醇调节PC的
蛋白质组指纹图谱
2、胆固醇调节蛋白冠的蛋白质组指纹图谱
为了获得有关在胎牛血清中的SNP上形成的Nor-PC和Cho-PC的蛋白质指纹图谱的信息,进行了蛋白质组分析(扩展数据图3b)。结果表明,血清中的高水平胆固醇可以丰富载脂蛋白并减少NP上PC中的补体蛋白。

图3|Cho-PC引发巨噬细胞
对NP更强的免疫反应
PC的形成遵循“Vroman效应”,即早期吸附的高丰度蛋白质将被具有更高亲和力的蛋白质竞争性取代。接下来通过微尺度热泳(MST)测量了这两种蛋白与有或没有胆固醇的SNP的结合亲和力(图2e)。表明,胆固醇可以通过差异调节结合蛋白的亲和力来重塑PC中的蛋白质丰度。然后,进行了分子动力学模拟,以探索在存在和不存在胆固醇的情况下APOE和SNP之间的相互作用。结果表明,胆固醇-蛋白质和胆固醇-NP相互作用有助于重塑Cho-PC组成的结论。
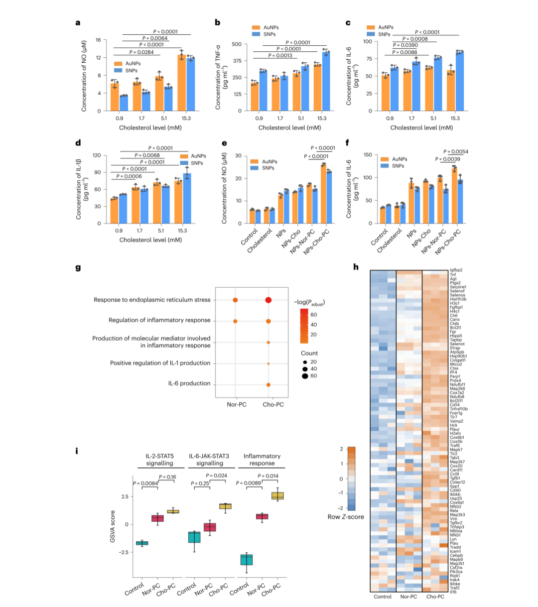
3、胆固醇-蛋白冠增加巨噬细胞对纳米颗粒的免疫反应
由于PC已被广泛认为是NP的生物学特性,于是探讨了Cho-PC对NP体外和体内行为的影响。由于游离胆固醇和胆固醇预处理的NP都不能增加免疫反应(图3e,f),因此对NP的免疫反应增加主要受到PC中胆固醇介导的变化的影响。然后,进行蛋白质组分析,以鉴定与SNPs-Cho-PC和SNPs-Nor-PC孵育后巨噬细胞中差异表达的蛋白质。与对照组相比,SNPs-Nor-PC治疗组中鉴定出788个下调蛋白和785个上调蛋白(扩展数据图7c)。尽管Nor-PC和Cho-PC都激活了巨噬细胞的免疫反应,但Cho-PC引发了更强的反应。通过炎症相关通路的基因集变异分析(GSVA)评分,发现了一致的变化(图3i)。这些结果表明,Cho-PC可能比Nor-PC更大程度地增加免疫系统响应NP的激活风险。
4、Cho-PC增强肝细胞对NP的细胞摄取
由于细胞摄取对于纳米药物的药代动力学和靶向效率至关重要,并且药物通常由肝细胞代谢,进一步研究Cho-PC是否可能影响肝细胞中NP的细胞内化。使用HepG2细胞作为人肝细胞的体外模型,首先评估了AuNP(扩展数据图8a)和SNP(扩展数据图8b)的细胞毒性,发现HepG2细胞内有更多的AuNPs-Cho-PC积累(图4f,g)。电感耦合等离子体质谱(ICP-MS)分析发现,Cho-PC组中检测到的Au多于Nor-PC组(图4h)。由于向培养基中添加胆固醇会抑制NP内化(扩展数据图8d-g),因此细胞对NP的摄取增强可能应归因于胆固醇诱导的Cho-PC的特定蛋白质成分,而不是胆固醇本身。
为了进一步研究Cho-PC诱导的NPs增强细胞摄取所需的关键因素,检测在不同类型的内吞作用抑制剂存在下NPs的内化(图4i-k和扩展数据图8h-m)。结果表明,胆固醇和肌动蛋白驱动的机制有助于增强对高胆固醇血清中形成的冠-纳米颗粒复合物的摄取。由于摄取所需的细胞表面受体在PC介导的细胞摄取NPs中的既定作用,测试了低密度脂蛋白受体(LDLR)和B型清道夫受体1型(SR-B1)是否参与。在竞争测定中,细胞预先与LDL和HDL预孵育以阻断LDLR和SR-B1,并使用牛血清白蛋白(BSA)孵育作为对照。尽管预孵育在一定程度上抑制了SNPs-Nor-PC和SNPs-Cho-PC的摄取,但只有LDL和HDL对SNPs-Cho-PC的摄取具有比对SNPs-Nor-PC更明显的抑制作用(图4l)。因此,LDLR和SR-B1可能参与脂蛋白介导的内化增强。
图4|Cho-PC增强了肝细胞中
NPs的细胞内化
5、高胆固醇血症小鼠体内纳米颗粒的生物分布
Cho-PC是否可以改变NP的体内生物分布,通过高胆固醇饮食喂养小鼠15周建立高胆固醇血症小鼠模型(图5a)。详细分析发现,与FBS和人血清中的结果相比,PC的蛋白质组成发生了类似的变化(图5c、d和扩展数据图9)。因此,血清胆固醇差异水平对PC制剂的调节也可以在小鼠高胆固醇血症模型中重现,与人血清结果一致。接下来,比较了从正常小鼠和高胆固醇血症小鼠收集的血液和组织中AuNP的体内生物分布(扩展数据图10a、b)。1小时后,在高胆固醇血症小鼠中观察到肝脏中锌和铜水平增加。当24小时时,肝脏中的差异消失,但睾丸、肠、肾和脾中出现差异,这表明某些金属元素的分布可能受到健康状态依赖性静脉注射纳米药物方式的影响。研究结果表明,当对健康和高胆固醇血症个体进行静脉注射时,基于纳米粒子的纳米药物可能会出现不同的体内命运,例如生物相容性和生物分布,这为精密纳米医学提供了重要的见解(图6)。用荧光标记的衍生物测量了SNP的体内分布,结果表明,高胆固醇血症会影响纳米粒子的体内生物分布。

图5|正常小鼠和高胆固醇血症小鼠
中纳米颗粒的体内生物分布

图6|NP在健康和高胆固醇血症
个体中的命运
结 论
本研究建立了一个FBS系统来研究胆固醇对PC形成的影响,研究发现高水平的胆固醇会增强载脂蛋白的保留,并减少PC中的补体蛋白。从小鼠和人类制备的高胆固醇血症血清和正常血清验证了结果。但值得注意的是,在血清这样的复杂环境中,载脂蛋白和补体蛋白的动态变化也可能影响PC的形成。本研究揭示了Cho-PC对NP体外和体内行为的影响。Cho-PC引发巨噬细胞对NP更强的免疫反应。使用HepG2细胞作为人肝细胞的体外模型研究了NP的细胞摄取,发现Cho-PC促进HepG2细胞中纳米粒子的细胞摄取,详细分析表明,增强的内化是由细胞表面的SR-B1和LDLR以及细胞内部的肌动蛋白驱动机制介导的。高胆固醇血症中形成的Cho-PC确实改变了NP的体内生物分布。对于金纳米粒子等金属纳米粒子,它们可能与体内的必需元素相互作用,导致体内稳态失调和不良生物效应。纳米药物的安全性应该以健康状态依赖的方式进行评估,纳米颗粒将在医学领域得到广泛的应用,形成的PC也可能受到周围代谢环境的影响。
索莱宝产品亮点

相关产品
|
产品货号 |
产品名称 |
温馨提示:
索莱宝生化试剂盒货号以“0”、“5”结尾,分别代表两类反应体系。以“0”结尾的代表试剂盒所用方法为分光光度法(反应体系约1mL),可以用分光光度计进行检测;以“5”结尾的试剂盒代表所用方法为微量法(反应体系约0.2mL),可以用分光光度计或者酶标仪进行检测。
