
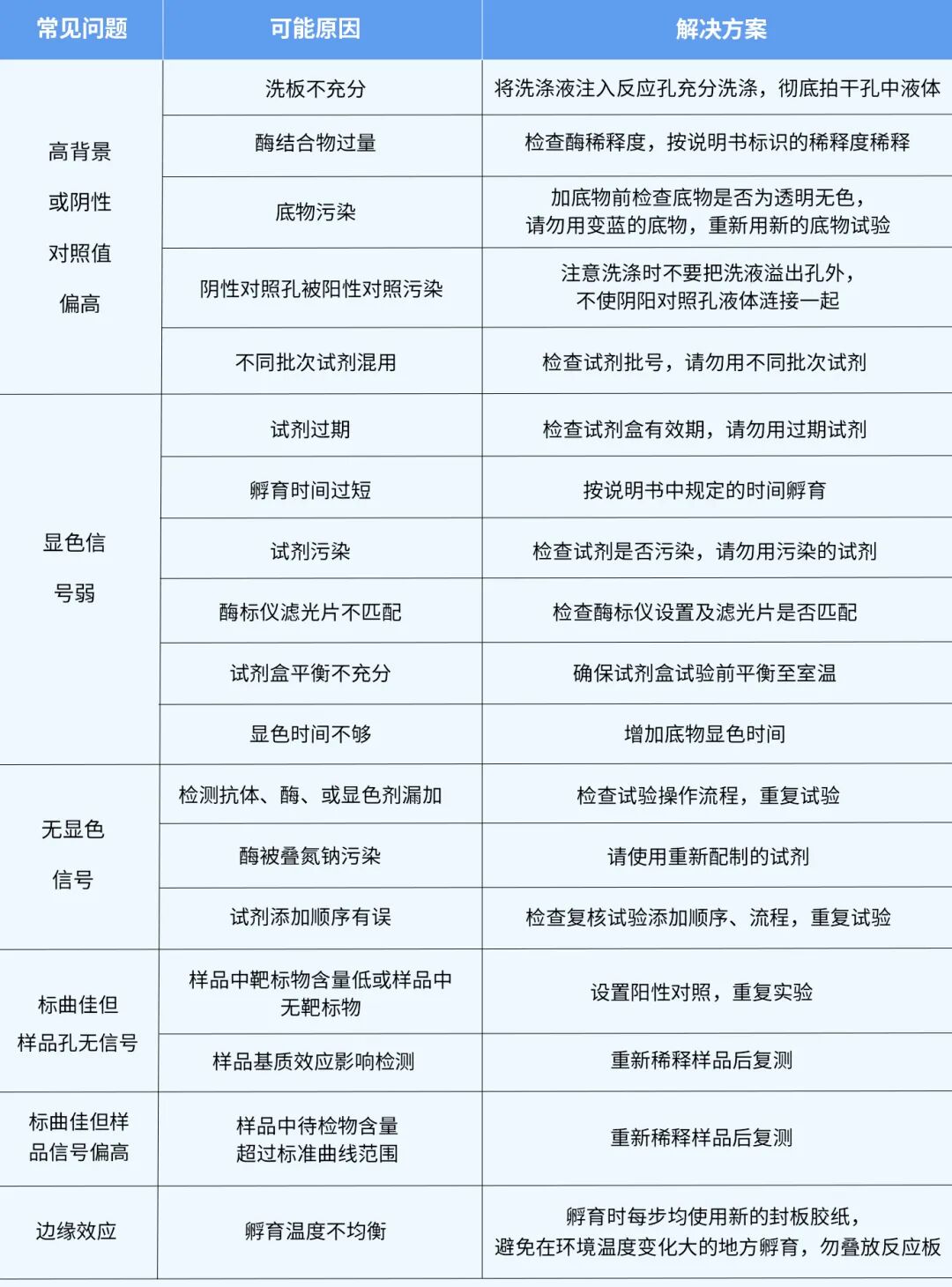
ELISA实验方法简单、便捷,即使是实验小白也能轻松上手,成为了很多科研工作者实验的利器。然而,即使是简单的实验,想要获得可靠的实验结果,却并不那么容易。为了更好的助力科研,小编整理了一些ELISA的常见问题、可能原因和解决方案。

相关活动
1
Solarbio年终,ELISA同系列产品满三赠一
2
购买ELISA试剂盒正装(96T和48T),免费代测
推荐产品
作者:北京索莱宝科技有限公司 2023-12-08T00:00 (访问量:42988)

ELISA实验方法简单、便捷,即使是实验小白也能轻松上手,成为了很多科研工作者实验的利器。然而,即使是简单的实验,想要获得可靠的实验结果,却并不那么容易。为了更好的助力科研,小编整理了一些ELISA的常见问题、可能原因和解决方案。

相关活动
1
Solarbio年终,ELISA同系列产品满三赠一
2
购买ELISA试剂盒正装(96T和48T),免费代测
推荐产品
地 址: 北京市北京经济技术开发区环科中路16号26幢3层301
联系人: 索莱宝-龚思雨
电 话: 010-50973130
传 真:
Email:3193328036@qq.com
花香蝶自来 | Solarbio小分子化合物“优秀员工展”第二十一期 (2025-10-27T00:00 浏览数:2497)
新品早知道|碱性蛋白Native PAGE凝胶制备及电泳试剂盒 (2025-10-27T00:00 浏览数:2690)
新品速递——QuEChERS前处理系列产品 (2025-10-27T00:00 浏览数:2390)
生命的酸动力:苹果酸代谢如何塑造我们的能量世界 (2025-10-27T00:00 浏览数:2477)
群贤毕至,共启华章|索莱宝精彩亮相2025全国植物生物学大会 (2025-10-21T00:00 浏览数:11019)
相逢赣鄱,论道生化|索莱宝诚邀您出席中国生物化学与分子生物学会 2025 年全国学术会议 (2025-10-21T00:00 浏览数:13848)
【温馨提示】国庆中秋放假通知 (2025-09-30T00:00 浏览数:20489)
新品早知道|新型钙盐染色液-四环素荧光法! (2025-09-30T00:00 浏览数:13701)
跨越沙海,携手科研|索莱宝 ARAB LAB 2025 圆满收官 (2025-09-30T00:00 浏览数:23059)
探形识色,逐像入微|索莱宝第六届“病理杯”创意美图征集活动开启啦! (2025-09-30T00:00 浏览数:17201)